2022/10/13
2022/10/12
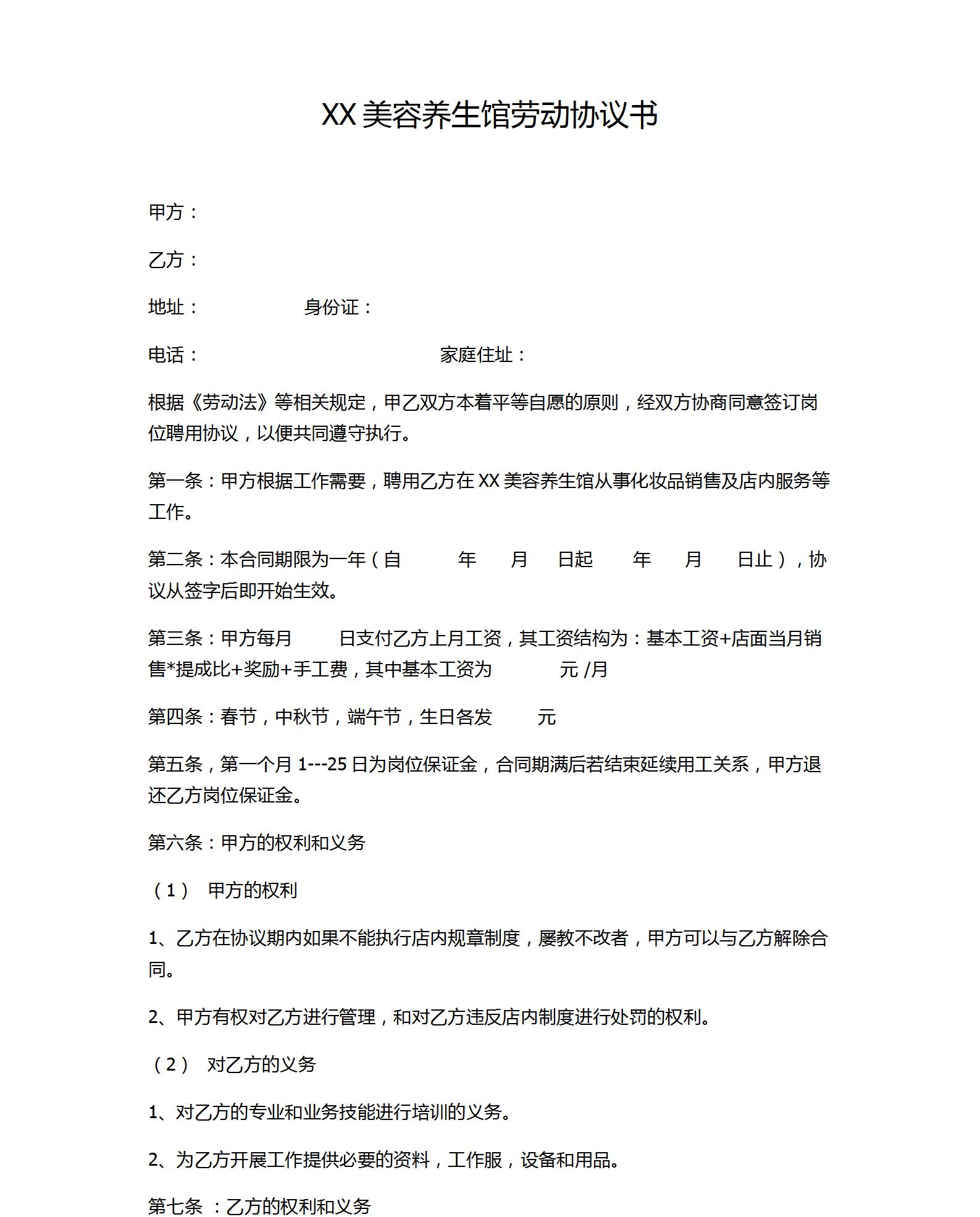
根据《中华人民共和国劳动法》、《中华人民共和国劳动合同法》和有关法律、法规,甲乙双方经平等自愿、协商一致签订立本合同,共同遵守本合同所列条款。
甲方因劳务用工的需要,根据《中华人民共和国合同法》的规定,雇佣乙方从事劳务活动,双方在平等自愿、协商一致的基础上订立本协议。
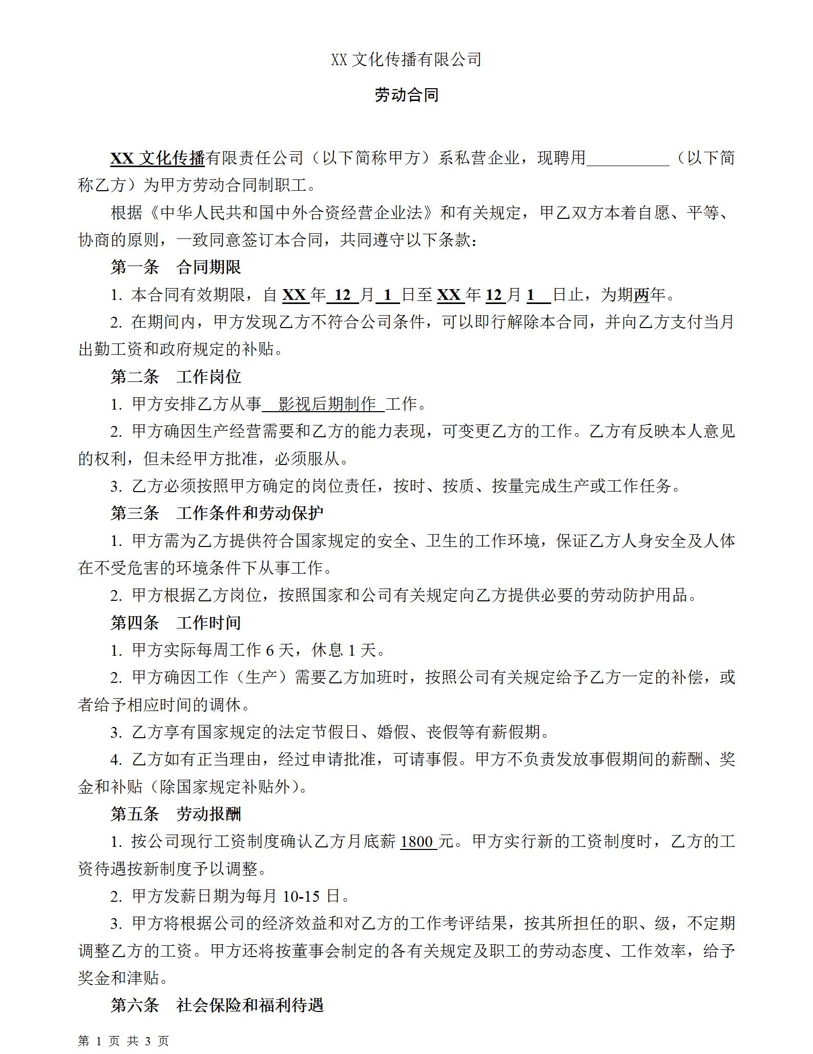
根据《中华人民共和国劳动合同法》及实施条例等规定,经甲、乙双方平等协商,自愿签订本合同,并共同遵守本合同所列条款。